数电发票接口文档
接入说明
- 在开发平台注册获取AppKey和AppSecret
- 接入sdk java php python golang nodejs c#
- 开票流程对应的demo java php python golang nodejs c# postman
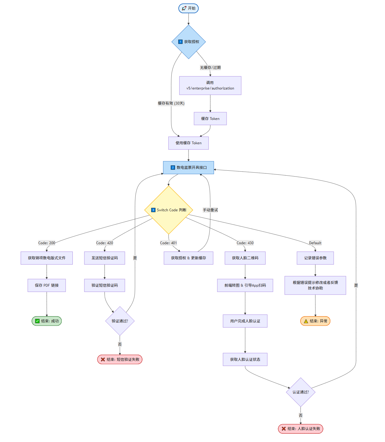
数电发票开票流程
公共请求Header参数
|
名称 |
类型 |
示例值 |
必须 |
参数说明 |
|---|---|---|---|---|
|
AppKey |
String |
eyJf |
是 |
访问令牌 |
|
TimeStamp |
String |
1743861024 |
是 |
时间戳(秒)10位 |
|
RandomString |
String |
YCBtd52riWWKz5i5x6FD |
是 |
随机字符串 20位 |
|
Sign |
String |
3E89AA3F89184CACDE46E80F013186DCa |
是 |
计算出来的签名值(具体计算方式,请到开发所需公共参数中进行查看) |
|
Authorization |
String |
eyJhbGciOiJI.eyJleHAiOjEIiwidHlwZSI6IjEifQ.p__oAUSdVd |
是 |
获取授权接口返回数据 |
接口
|
项目 |
说明内容 |
备注 |
|---|---|---|
|
调用方式 |
https |
POST方式提交 |
|
接口地址 |
https://api.fa-piao.com/v5/enterprise/authorization |
|
|
字符编码 |
UTF-8 |
|
|
接口描述 |
获取授权 |
Authorization token |
|
Content-Type |
application/json |
|
名称 |
类型 |
必须 |
参数描述 |
|---|---|---|---|
|
nsrsbh |
String |
是 |
纳税人识别号 |
|
type |
String |
否 |
默认6,6基础 7标准 |
|
username |
String |
否 |
电子税务局账号(手机) |
|
password |
String |
否 |
密码 |
|
示例报文 |
|---|
{"nsrsbh":"91500112MADFAQ9XXX"}
|
|
字段 |
名称 |
类型 |
说明 |
|---|---|---|---|
|
code |
接口返回code码 |
int |
成功:200 code详情 |
|
msg |
接口返回信息 |
String |
成功/失败 |
|
data |
|||
|
token |
授权token |
String |
公共请求Header参数Authorization |
|
响应报文 |
|---|
{
"code": 200,
"data": {
"token": "eyJhbGciOiJIUzI1NiIsInR5cCI6IkpXVCJ9.eyJleHAiOjE3NDQxMTQ4NTAsImlhdCI6MTc0NDExNDczMCwiaXNzIjoieXVlMD
A1IiwibnNyc2JoIjoiOTI1MDAxMDNNQUQ3RjhIMTdEIiwidHlwZSI6IjEifQ.p__oAUSdVdA9inkuqvVYisjfxBIMzxGPkoMDuZ7hy04"
},
"msg": "成功",
"total": 0
}
|
|
项目 |
说明内容 |
备注 |
|---|---|---|
|
调用方式 |
https |
POST方式提交 |
|
接口地址 |
https://api.fa-piao.com/v5/enterprise/loginDppt |
|
|
字符编码 |
UTF-8 |
|
|
接口描述 |
登录数电发票平台 |
登录电票平台 |
|
Content-Type |
application/json |
|
名称 |
类型 |
必须 |
参数描述 |
|---|---|---|---|
|
nsrsbh |
String |
是 |
纳税人识别号 |
|
username |
String |
是 |
用户电票平台账号 |
|
password |
String |
是 |
用户电票平台密码 |
|
sms |
String |
否 |
验证码(第一次调用不传验证码,会发送验证码,第二次调用传验证码登录,会返回uuid) |
|
sf |
String |
否 |
电子税务局身份 01:法定代表人,02:财务负责人,03:办税员,05:管理员,08:社保经办人,09:开票员,10:销售人员 |
|
ewmlx |
String |
否 |
1 税务人脸二维码登录,10 税务 app 扫码登录2 个税人脸二维码登录,3 个税 app 扫码确认登录 |
|
ewmid |
String |
否 |
第一次调用只传二维码类型(ewmlx),会返回 ewmid 和二维码的 base64,第二次调用二维码类型跟第一次调用值必须一样,ewmid 使用第一次返回 |
|
示例报文 |
|---|
|
发送短信
{
"nsrsbh": "915101820724315xxx",
"username": "13255808xxx",
"password": "Ly@1325xx"
}
验证短信
{
"nsrsbh": "915101820724315xxx",
"username": "13255808xxx",
"sms": "123434",
"password": "Ly@1325xx"
}
|
|
响应报文 |
|---|
{
"code": 200,
"msg": "验证码已发送到手机号:176****2696"
}
二维码第一次调用返回
{
"code": 310,
"msg": "已返回二维码信息",
"data": {
"ewmid": "bb885989d18e4852804643205a528380",
"qrcode": "base64 二维码"
}
}
输入验证码或者二维码认证,二次调用返回
{
"code": 200,
"msg": "成功",
"data": "8a5152c171a04fcc90438305a7420c71",
"total": 0
}
|
|
项目 |
说明内容 |
备注 |
|---|---|---|
|
调用方式 |
https |
GET 方式提交 |
|
接口地址 |
https://api.fa-piao.com/v5/enterprise/getFaceImg |
|
|
字符编码 |
UTF-8 |
|
|
接口描述 |
获取人脸二维码 |
|
|
Content-Type |
json |
|
字段 |
名称 |
必填 |
说明 |
|---|---|---|---|
|
username |
用户电票平台账号 |
是 |
电票平台账号,适用于一个税号多个账号,如果登录接口该参数有值,则取该参数的值,不传使用管理端平台默认维护的电票平台账号 |
|
nsrsbh |
纳税人识别号 |
是 |
纳税人识别号 |
|
type |
类型 |
否 |
值为2获取个人所得税二维码,不传或者其他值都是税局app二维码 |
|
示例报文 |
|---|
{
"nsrsbh": "915101820724315xxx",
"type": 1
}
|
|
字段 |
名称 |
类型 |
说明 |
|---|---|---|---|
|
code |
接口返回code码 |
int |
成功:200 code详情 |
|
msg |
接口返回信息 |
String |
成功/失败 |
|
data |
|||
|
rzid |
认证id |
String |
认证id |
|
nsrsbh |
纳税人识别号 |
String |
纳税人识别号 |
|
ewm |
二维码 |
String |
二维码(type!=2时需要用户自己生成一个二维码把这些数据放进去) |
|
slzt |
受理状态 |
String |
受理 |
|
ewmly |
二维码来源 |
String |
值为swj需要用税务局app扫码,并且需要用户自己生成二维码 值为grsds需要用个人所得税app扫码,直接返回二维码的base64 |
|
响应报文 |
|---|
正确状态报文:
{
"code": 200,
"msg": "成功",
"data": {
"rzid": "5246703dc22842b5a3d7826f375e6c7d",
"nsrsbh": "9151123123122031211",
"ewm": "qrcode_id=gYyixYMScMK4GQc2LfzqvKVnk33kJHs7p5wnpig3QdYFAdAvmDp7i7Yobk7zzkNM&areaPrefix=5100&interfaceCode=0004",
"slzt": null,
"emwly",
"swj";
},
"total": 0
}
报错返回报文:
{
"code": 999,
"msg": "失败",
"data": "销方税号有误",
"total": 0
}
|
|
项目 |
说明内容 |
备注 |
|---|---|---|
|
调用方式 |
https |
GET 方式提交 |
|
接口地址 |
https://api.fa-piao.com/v5/enterprise/getFaceState |
|
|
字符编码 |
UTF-8 |
|
|
接口描述 |
获取人脸二维码认证状态 |
|
|
Content-Type |
application/json |
|
字段 |
名称 |
必填 |
说明 |
|---|---|---|---|
|
username |
用户电票平台账号 |
是 |
电票平台账号,适用于一个税号多个账号,如果登录接口该参数有值,则取该参数的值,不传使用管理端平台默认维护的电票平台账号 |
|
nsrsbh |
纳税人识别号 |
是 |
纳税人识别号 |
|
rzid |
认证id |
是 |
认证id |
|
type |
类型 |
否 |
2查询个人所得税二维码认证状态,不填或其他值为税务app |
|
示例报文 |
|---|
{
"nsrsbh": "9151123123122031xxx",
"rzid": "5246703dc22842b5a3d7826f375e6c7d",
"type": 1
}
|
|
字段 |
名称 |
类型 |
说明 |
|---|---|---|---|
|
code |
接口返回code码 |
int |
成功:200 code详情 |
|
msg |
接口返回信息 |
String |
成功/失败 |
|
data |
|||
|
rzid |
认证id |
String |
认证id |
|
nsrsbh |
纳税人识别号 |
String |
纳税人识别号 |
|
ewm |
二维码 |
String |
二维码 |
|
slzt |
受理状态 |
String |
受理状态:1未认证,2成功,3二维码过期 |
|
响应报文 |
|---|
正确状态报文:
{
"code": 200,
"msg": "成功",
"data": {
"rzid": null,
"nsrsbh": "91510112332131211",
"ewm": null,
"slzt": "1"
},
"total": 0
}
报错返回报文:
{
"code": 999,
"msg": "失败",
"data": "销方税号有误",
"total": 0
}
|
|
项目 |
说明内容 |
备注 |
|---|---|---|
|
调用方式 |
https |
POST方式提交 |
|
接口地址 |
https://api.fa-piao.com/v5/enterprise/queryFaceAuthState |
|
|
字符编码 |
UTF-8 |
|
|
接口描述 |
获取认证状态 |
获取当前纳税人是否要短信认证/人脸认证 |
|
Content-Type |
application/json |
|
名称 |
类型 |
必须 |
参数描述 |
|---|---|---|---|
|
username |
String |
是 |
电票平台账号,适用于一个税号多个账号,如果登录接口该参数有值,则取该参数的值,不传使用管理端平台默认维护的电票平台账号 |
|
nsrsbh |
String |
是 |
纳税人识别号 |
|
示例报文 |
|---|
{
"nsrsbh": "91510112332131xxx"
}
|
|
字段 |
名称 |
类型 |
说明 |
|---|---|---|---|
|
code |
接口返回code码 |
int |
成功:200 短信认证:420 人脸二维码认证:430 code详情 |
|
msg |
接口返回信息 |
String |
成功/失败 |
|
响应报文 |
|---|
{
"code": 200,
"msg": "成功",
"data": "eyJZampiIjoiMDEiLCJTeGxiIjoiMyIsIlNmc2wiOiJZIiwiSXRzU2NhbkZsYWciOiJOIn0=",
"total": 0
}
|
|
项目 |
说明内容 |
备注 |
|---|---|---|
|
调用方式 |
https |
POST 方式提交 |
|
接口地址 |
https://api.fa-piao.com/v5/enterprise/blueTicket |
|
|
字符编码 |
UTF-8 |
|
|
接口描述 |
数电蓝票开具接口 |
|
|
Content-Type |
application/json |
|
字段 |
名称 |
必填 |
类型 |
说明 |
|---|---|---|---|---|
|
fpqqlsh |
发票请求流水号 |
否 |
string |
唯一值,如若不传自行生成 |
|
username |
用户电票平台账号 |
是 |
String |
电票平台账号,适用于一个税号多个账号,如果登录接口该参数有值,则取该参数的值,不传使用管理端平台默认维护的电票平台账号 |
|
fplxdm |
发票类型代码 |
是 |
String |
发票类型代码(详见附件4) |
|
tdyslxDm |
特定要素类型代码 |
否 |
String |
特殊票种(详见附件3) |
|
kplx |
开票类型 |
是 |
String |
0正数发票 |
|
qdbz |
清单标志 |
否 |
String |
开具 85,86 发票,并且商品明细大于 8 行传 1,代表是清单发票 |
|
xhdwsbh |
销方识别号 |
是 |
String |
销方识别号 |
|
xhdwmc |
销方名称 |
是 |
String |
销方名称 |
|
xhdwdzdh |
销方地址电话 |
是 |
String |
销方地址电话 |
|
xhdwyhzh |
销方银行账户 |
是 |
String |
销方银行账户 |
|
ghdwsbh |
购方税号 |
否 |
String |
购方税号 |
|
ghdwmc |
购方名称 |
是 |
String |
购方名称 |
|
ghdwdzdh |
购方地址电话 |
否 |
String |
购方地址电话 |
|
ghdwyhzh |
购方银行账号 |
否 |
String |
购方银行账号 |
|
zsfs |
征收方式 |
否 |
String |
0:普通征税,2:差额征税全额开具,3:差额征税差额开具,默认为0 |
|
fyxm[0][fphxz] |
发票行性质 |
是 |
String |
0:正常行,1:折扣行,2:被折扣行 |
|
fyxm[0][spmc] |
商品名称 |
是 |
String |
商品名称 |
|
fyxm[0][ggxh] |
规格型号 |
否 |
String |
规格型号,tdyslxDm为14时该字段为【车辆识别代号/车架号码】 |
|
fyxm[0][dw] |
单位 |
否 |
String |
单位 |
|
fyxm[0][spsl] |
商品数量 |
否 |
BigDecimal |
商品数量 |
|
fyxm[0][dj] |
单价 |
否 |
BigDecimal |
单价 |
|
fyxm[0][je] |
金额 |
是 |
BigDecimal |
金额 |
|
fyxm[0][sl] |
税率 |
是 |
String |
税率 |
|
fyxm[0][se] |
税额 |
是 |
BigDecimal |
税额 |
|
fyxm[0][hsbz] |
含税标志 |
是 |
String |
0 不含税,1 含税 |
|
fyxm[0][spbm] |
商品编码 |
是 |
String |
商品编码 |
|
fyxm[0][yhzcbs] |
优惠赠策标识 |
否 |
String |
0未使用,1使用asDX |
|
fyxm[0][lslbs] |
零税率标识 |
否 |
String |
0代表正常税率,1 出口免税和其他免税优惠政策(免税),2 不征增值税(不征税),3 普通零税率(0%) |
|
fyxm[0][zzstsgl] |
增值税特殊管理 |
否 |
String |
增值税特殊管理(详见附件2) |
|
fyxm[0][mtzlDm] |
煤炭种类代码 |
否 |
String |
商品编码为1020101000000000000,1020102000000000000,1020199000000000000 需要增加该节点,传参为0100政府保供煤,0201长协煤-协议期不足半年,0202长协煤-协议期在半年至一年之间,0203长协煤-协议期在一年至两年之间,0204长协煤-协议期在两年以上,0300市场煤 |
|
hjje |
合计金额 |
是 |
String |
合计金额 |
|
hjse |
合计税额 |
是 |
String |
合计税额 |
|
jshj |
加税合计 |
是 |
String |
价税合计 |
|
kce |
扣除额 |
否 |
BigDecimal |
扣除额 |
|
kpr |
开票人 |
否 |
String |
开票人 |
|
skr |
收款人 |
否 |
String |
收款人 |
|
fhr |
复核人 |
否 |
String |
复核人 |
|
gfkhdh |
购方电话 |
否 |
String |
购方电话 |
|
slsm |
税率说明可用值2,3 |
否 |
String |
税率说明(小规模纳税人开具3 税率使用)固定传 2,解释说明: 2:2023 年 1 月 1 日至 2027 年12 月31日,月销售额10万元以下(含本数)的小规模纳税人免征增值税,取得的适用 3%征收率的应税销售收入,可减按 1%征收率征收增值税。您如想享受上述政策,开具普通发票时应选择 1%征收率; 3:您现在选择 3%征收率,是否因为前期已开具 3%征收率的发票,发生销售折让、中止或者退回等情形需要开具 3%征收率的红字发票或者开票有误需要重新开具3%征收率的发票,请确认。 |
|
bz |
备注 |
否 |
String |
备注 |
|
gfzrrbs |
购方自然人标识 |
否 |
String |
N:企业,Y:个人,不传默认为N |
|
xfzrrbs |
销方自然人标识 |
否 |
String |
可用值N,Y(不传值为N) |
|
gfxxConfirm |
确认购方信息是否存在 |
否 |
String |
值为1是不确认购方信息可能会报(当前未查询到购买方纳税人信息,请确认是否继续开具 ),默认是确认意思是不管购方信息是否真实存在都进行开具 |
|
spflxConfirm |
是否开启自然人校验 |
否 |
String |
1:开启 空:不开启/继续开票 |
|
gfzrrbs |
购方自然人标识(N,Y) |
否 |
String |
不传该节点或者节点为空为N,其他为Y,N代表不是自然人 |
|
xfzrrbs |
销方自然人标识(N,Y) |
否 |
String |
不传该节点或者节点为空为N,其他为Y,N代表不是自然人 |
|
sfzsgmfyhzh |
是否展示购方银行账号 |
否 |
String |
是否展示购方银行账号到备注里面y/Y展示,其他否 |
|
sfzsxsfyhzh |
是否展示销方银行账号 |
否 |
String |
是否展示销方银行账号到备注里面y/Y展示,其他否 |
|
以上调用参数适用于普通业务增值税数电普票和数电专票发票开具,如果有其他特定业务或者特殊票种请根据实际业务需求添加以下内容 |
||||
| 数电纸质发票添加以下字段 |
||||
|
zpFppzDm |
纸票票种代码 |
否 |
String |
fplxdm为85或86时必填(详见 附件6) |
|
zzfpdm |
纸质发票代码 |
否 |
String |
fplxdm为85或86时必填,通过调用获取数电纸质发票代码号码接口获取 |
|
zzfphm |
纸质发票号码 |
否 |
String |
fplxdm为85或86时必填,1.23接口获取 |
|
煤炭发票销售金额超过 1000 万添加以下节点 |
||||
|
mtfrl |
煤炭发热量 |
否 |
String |
当前发票煤炭销售金额超过1000万必填 示例值:200 |
|
gjql |
干基全硫 |
否 |
String |
当前发票煤炭销售金额超过1000万必填 示例值:10 |
|
gzwhjhff |
干燥无灰基挥发分 |
否 |
String |
当前发票煤炭销售金额超过1000万必填 示例值:20 |
| 开具减按征税发票添加以下节点 |
||||
|
jazslxDm |
减按征收类型代码 |
否 |
String |
03销售自己使用过的固定资产,05住房租赁 |
| 开具代办退税发票添加以下节点 |
||||
|
cktslxDm |
出口退税类型代码 |
否 |
String |
01代办退税专用 |
| 建筑和不动产添加以下节点 |
||||
|
fwfsd |
服务发生地 |
否 |
String |
tdyslxDm 为 03,05,06 必填省市区中间得加- 例如 北京市-石景山区 河北省-承德市-平泉县 |
|
fullAddress |
服务发生地详细地址 |
否 |
String |
tdyslxDm为03,05,06选填 |
|
kdsbz |
跨地(市)标志 |
否 |
String |
tdyslxDm 为 03,05,06 必填,y 或者 Y 是,其他值或者默认不传都为否。 当 tdyslxDm 为 03 并且 kdsbz 传是的时候需要调用查询跨区城涉税事项报验管理编号 |
|
tdzzsxmbh |
土地增值税项目编号 |
否 |
String |
tdyslxDm为03,05,06选填 |
|
jzxmmc |
建筑项目名称 |
否 |
String |
tdyslxDm为03必填 |
|
kqysssxbgglbm |
跨区域涉税事项报验管理编号 |
否 |
String |
tdyslxDm 为 03 并且 kdsbz 为是,该字段必填(查询跨区城涉税事项报验管理编号接口返回) |
|
wqhtbabh |
不动产单元代码/网签合同备案编号 |
否 |
String |
tdyslxDm为05选填 |
|
zlrqq |
租赁日期起 |
否 |
String |
tdyslxDm06 必填 yyyy-MM-dd如果商品编码是用以下3040502020200000000格式填:yyyy-MM-dd HH:mm 实例 2024-10-26 00:00 |
|
zlrqz |
租赁日期止 |
否 |
String |
tdyslxDm06 必填 yyyy-MM-dd如果商品编码是用以下3040502020200000000格式填:yyyy-MM-dd HH:mm 实例 2024-10-26 00:00 |
|
cph |
车牌号 |
否 |
String |
tdyslxDm为06选填 |
|
hdjsjg |
核定计税价格 |
否 |
String |
tdyslxDm为05选填 |
|
sjcjhsje |
实际成交含税金额 |
否 |
String |
tdyslxDm为05选填 |
|
cqzsh |
房屋产权证书/不动产权证号 |
否 |
String |
tdyslxDm为05,06必填 |
|
dw |
单位 |
否 |
String |
tdyslxDm为05,06必填,详见附件8 |
| 拖拉机联合收割机添加以下节点 |
||||
|
fdjhm |
发动机号码 |
否 |
String |
tdyslxDm为13和sfyytljdj为Y必填 |
|
dphgzbh |
底盘号/机架号 |
否 |
String |
tdyslxDm为13和sfyytljdj为Y必填 |
|
sfyytljdj |
是否用于拖拉机登记 |
否 |
Sring |
y或Y为是,如果为Y,商品名称只允许1行 |
| 货运和旅客运输添加以下节点 |
||||
|
hwys[0][ysgjzl] |
运输工具种类 |
否 |
String |
tdyslxDm为04必填,详见附件12 |
|
hwys[0][ysgjhp] |
运输工具牌号 |
否 |
String |
tdyslxDm为04必填 |
|
hwys[0][yshwmc] |
运输货物名称 |
否 |
String |
tdyslxDm为04必填 |
|
hwys[0][qyd] |
出发地 |
否 |
String |
tdyslxDm为04,09必填 |
|
hwys[0][ddd] |
到达地 |
否 |
String |
tdyslxDm为04,09必填 |
|
hwys[0][cxr] |
出行人 |
否 |
String |
tdyslxDm为09必填 |
|
hwys[0][cxrq] |
出行日期 |
否 |
String |
tdyslxDm为09必填yyyy-MM-dd |
|
hwys[0][sfzjlx] |
身份证件类型 |
否 |
String |
tdyslxDm为09必填,详见附件9 |
|
hwys[0][sfzjhm] |
身份证件号码 |
否 |
String |
tdyslxDm为09必填 |
|
hwys[0][jtgjlx] |
交通工具类型 |
否 |
String |
tdyslxDm为09必填,详见附件10 |
|
hwys[0][dengj] |
交通工具等级 |
否 |
String |
tdyslxDm为09必填,详见附件11 |
| 差额征税添加以下节点 |
||||
|
cepz[0][pzlx] |
差额凭证类型 |
否 |
String |
zsfs为2/3时必填,详见附件7判断是否填写 |
|
cepz[0][fpdm] |
差额征税发票代码 |
否 |
String |
zsfs为2/3根据附件7判断是否填写 |
|
cepz[0][fphm] |
差额征税数电发票号码 |
否 |
String |
zsfs为2/3根据附件7判断是否填写 |
|
cepz[0][zzfphm] |
差额征税纸质发票号码 |
否 |
String |
zsfs为2/3根据附件7判断是否填写 |
|
cepz[0][pzhm] |
差额征税凭证号码 |
否 |
String |
zsfs为2/3根据附件7判断是否填写 |
|
cepz[0][kjrq] |
差额征收票据开具日期(yyyy-mm-dd) |
否 |
String |
zsfs为2/3根据附件7判断是否填写 |
|
cepz[0][bz] |
备注 |
否 |
String |
zsfs为2/3根据附件7判断是否填写 |
|
cepz[0][bckcje] |
本次扣除额 |
否 |
String |
zsfs为2/3根据附件7判断是否填写 |
|
cepz[0][pzhjje] |
凭证合计 |
否 |
String |
zsfs为2/3根据附件7判断是否填写 |
| 经办人信息添加以下节点 |
||||
|
gmfjbr |
购方买经办人 |
否 |
String |
购方买经办人 |
|
jbrsfzjlx |
经办人身份证件类型 |
否 |
String |
详见附件9 |
|
jbrsfzjhm |
经办人身份证件号码 |
否 |
String |
经办人身份证件号码 |
|
jbrgjlx |
经办人国籍类型 |
否 |
String |
详见附件13 |
|
jbrzrrnsrsbh |
经办人自然人纳税人识别号 |
否 |
String |
经办人自然人纳税人识别号 |
| 销购方银行账户优化 |
||||
|
gmfdz |
购买方地址 |
否 |
String |
购买方地址(注意:有gmfdz节点就优先去gmfdz的值,不取ghdwdzdh节点值) |
|
gmfdh |
购买方电话 |
否 |
String |
购买方电话(注意:有gmfdh节点就优先去gmfdh的值,不取ghdwdzdh节点值) |
|
gmfkhh |
购买方开户行 |
否 |
String |
购买方开户行(注意:有gmfkhh节点就优先去gmfkhh的值,不取ghdwyhzh节点值) |
|
gmfyhzh |
购买方银行账号 |
否 |
String |
购买方银行账号(注意:有gmfyhzh节点就优先去gmfyhzh的值,不取ghdwyhzh节点值) |
|
xsfdz |
销售方地址 |
否 |
String |
销售方地址(注意:有xsfdz节点就优先去xsfdz的值,不取xhdwdzdh节点值) |
|
xsfdh |
销售方电话 |
否 |
String |
销售方电话(注意:有xsfdh节点就优先去xsfdh的值,不取xhdwdzdh节点值) |
|
xsfkhh |
销售方开户行 |
否 |
String |
销售方开户行(注意:有xsfkhh节点就优先去xsfkhh的值,不取xhdwyhzh节点值) |
|
xsfyhzh |
销售方银行账号 |
否 |
String |
销售方银行账号(注意:有xsfyhzh节点就优先去xsfyhzh的值,不取xhdwyhzh节点值) |
| 附加信息添加以下节点 |
||||
|
fjys[0][uuid] |
附加要素uuid |
否 |
String |
1.30查询接口返回的id值,如果想添加附加信息该节点必传 |
|
fjys[0][fjysz] |
附加要素数值 |
否 |
String |
附加要素数值必填,跟当前uuid维护的附加要素数据类型匹配,date需要用户传yyyy-MM-dd格式 |
| 农产品收购添加以下节点 |
||||
| 开具农产品收购,需要把销方信息和购方信息相反传 |
||||
|
ncpsgzjlx |
销售方农产品收购证件类型 |
否 |
String |
如果开具农产品收购发票该节点必填 详见附件14 |
|
zrrzjhm |
自然人证件号码 |
否 |
String |
开具农产品收购发票该节点选填不传默认取购方身份证号 |
|
zrrgjDm |
自然人国家代码 |
否 |
String |
开具农产品收购发票该节点选填不传默认是中国国籍 详见附件17 |
| 开具农产品返回: |
||||
|
尊敬的纳税人,从贵公司开具的农产品收购发票分析,可能存在农产品收购发票开具不规范的情况,请按照《中华人民共和国增值税暂行条例》及其实施细则、《中华人民共和国发票管理办法》及其实施细则等规定开具农产品收购发票。 |
||||
|
ncpsrrzrcgzConfirm |
以上返回内容需增加此节点 |
否 |
String |
传 Y |
| 报废产品收购特殊情况添加以下节点 |
||||
|
bfcpsgXslz |
报废产品收购销售类型 |
否 |
String |
目前已知(1110701000000000000)商品编码需要传该节点,值为01或 02,默认为 0201: 销售自己使用过的报废产品02:销售收购的报废产品 |
|
ncpsrrzrcgzConfirm |
报废产品收购确认 |
否 |
String |
当开具接口返回 code=7706 时,该节点需要传 参数为bf03-confirm |
|
gmfXzjd |
销售方行政地址 |
否 |
String |
获取行政区省市代码接口选择的地址(Jdxzmc)开具报废产品收购票该节点必传 |
|
gmfXzjdDm |
销售方行政代码 |
否 |
String |
获取行政区省市代码接口选择的代码(JdxzDm)开具报废产品收购票该节点必传 |
|
gmfFullAddres |
销售方详细地址 |
否 |
String |
销售方详细地址开具报废产品收购票该节点必传 |
|
xzqhszDm |
行政区省市代码 |
否 |
String |
获取行政区省市代码接口返回字段(XxzqhszDm)开具报废产品收购票该节点必传 |
| 不动产共同购买方添加以下节点 |
||||
|
dfgtgmbq |
是否共同购买发票标签 |
否 |
String |
Y 为共同购买 N 反之 |
|
gtgm[0][gtgmf] |
共同购买方 |
否 |
String |
dfgtgmbq=Y 必填 |
|
gtgm[0][zjlx] |
证件类型 |
否 |
String |
dfgtgmbq=Y 必填证件类型 详细示例 附件9 |
|
gtgm[0][zjhm] |
证件号码 |
否 |
String |
dfgtgmbq=Y 必填 |
| 不动产多行明细 tdyslxDm05 和 06 填入 传入下面字段,上面的 fwfsd 字段会自动作废 |
||||
|
bdc[0][fwfsd] |
服务发生地 |
否 |
String |
tdyslxDm05,06 必填服务发生地 |
|
bdc[0][fullAddress] |
明细地址 |
否 |
String |
tdyslxDm05,06 必填明细地址 |
|
bdc[0][wqhtbabh] |
不动产单元代码 |
否 |
String |
tdyslxDm05 选填不动产单元代码 |
|
bdc[0][kdsbz] |
跨地市标志 |
否 |
String |
tdyslxDm05,06 必填跨地市标志 |
|
bdc[0][tdzzsxmbh] |
土地增值税项目编号 |
否 |
String |
tdyslxDm05 选填土地增值税项目编号 |
|
bdc[0][hdjsjg] |
核定计税价格 |
否 |
String |
tdyslxDm05 选填核定计税价格 |
|
bdc[0][sjcjhsje] |
实际成交含税金额 |
否 |
String |
tdyslxDm05 选填实际成交含税金额 |
|
bdc[0][cqzsh] |
产权证书号 |
否 |
String |
tdyslxDm05,06 必填没有则填无,产权证书号 |
|
bdc[0][dw] |
单位 |
否 |
String |
tdyslxDm05,06 必填单位,详见附件8 |
|
bdc[0][zlrqq] |
租赁日期起 |
否 |
String |
tdyslxDm06 必填yyyy-MM-dd(2024-08-01) |
|
bdc[0][zlrqz] |
租赁日期止 |
否 |
String |
tdyslxDm06 必填yyyy-MM-dd(2024-08-01) |
| 数电纸质机动车发票添加以下节点 |
||||
|
cpxh |
厂牌型号 |
否 |
String |
开具数电纸质机动车该节点必填使用查询机动车车架号是否合格接口返回数据 |
|
cd |
产地 |
否 |
String |
开具数电纸质机动车该节点必填 |
|
hgzh |
合格证号 |
否 |
String |
开具数电纸质机动车该节点必填使用查询机动车车架号是否合格接口返回数据 |
|
jkzmsh |
进口证明书号 |
否 |
String |
开具数电纸质机动车该节点选填使用查询机动车车架号是否合格接口返回数据 |
|
sjdh |
商检单号 |
否 |
String |
开具数电纸质机动车该节点选填 |
|
fdjhm |
发动机号码 |
否 |
String |
开具数电纸质机动车该节点必填使用查询机动车车架号是否合格接口返回数据 |
|
cjh |
车辆识别代号/车架号码 |
否 |
String |
开具数电纸质机动车该节点必填 |
|
cldw |
吨位 |
否 |
String |
开具数电纸质机动车该节点选填 |
|
xcrs |
限乘人数 |
否 |
String |
开具数电纸质机动车该节点选填 |
|
wspzhm |
完税凭证号码 |
否 |
String |
开具数电纸质机动车该节点选填 |
|
cllxDm |
车辆类型代码 |
否 |
String |
开具数电纸质机动车该节点必填使用查询机动车车架号是否合格接口返回数据 |
|
scqymc |
生产企业名称 |
否 |
String |
开具数电纸质机动车该节点必填使用查询机动车车架号是否合格接口返回数据 |
|
jdctzclsbdhuuid |
机动车 uuid |
否 |
String |
开具数电纸质机动车该节点必填使用查询机动车车架号是否合格接口返回数据 |
|
zrrzjlxDm |
自然人认证类型代码 |
否 |
String |
开具数电纸质机动车该节点选填不传默认是身份证 |
|
zrrzjhm |
自然人证件号码 |
否 |
String |
开具数电纸质机动车该节点选填不传默认取购方身份证号 |
|
zzrgjdm |
自然人国家代码 |
否 |
String |
开具数电纸质机动车该节点选填不传默认是中国国籍附件17 |
| 数电纸质二手车发票添加以下节点 |
||||
|
tdyslxDm |
特定要素类型代码 |
否 |
String |
开具数电纸质二手车车该节点必填正常开具51,反向开具52 |
|
cjh |
车辆识别代号/车架号码 |
否 |
String |
开具数电纸质二手车车该节点必填 |
|
cphm |
车牌号码 |
否 |
String |
车牌号码 |
|
cpxh |
厂牌型号 |
否 |
String |
开具数电纸质二手车车该节点必填 |
|
djzh |
登记证号 |
否 |
String |
开具数电纸质二手车车该节点必填 |
|
zrdclglsmc |
转入地车辆管理所名称 |
否 |
String |
开具数电纸质二手车车该节点必填 |
|
mfmc |
卖方名称 |
否 |
String |
开具数电纸质二手车车该节点必填 |
|
mfsbh |
卖方识别号 |
否 |
String |
开具数电纸质二手车车该节点必填 |
|
mfdz |
卖方地址 |
否 |
String |
开具数电纸质二手车车该节点必填 |
|
mfdh |
卖方电话 |
否 |
String |
开具数电纸质二手车车该节点必填 |
|
escyqrhyxz |
二手车企业性质 |
否 |
String |
开具数电纸质二手车车该节点必填07二手车市场,08二手车经销 |
|
zrrzjlxDm |
自然人认证类型代码 |
否 |
String |
开具数电纸质二手车车该节点选填购买方为自然人不传默认是身份证 |
|
zrrzjhm |
自然人证件号码 |
否 |
String |
开具数电纸质二手车车该节点选填购买方为自然人不传默认取购方身份证号 |
|
zrrgjDm |
自然人国家代码 |
否 |
String |
开具数电纸质二手车车该节点选填购买方为自然人 不传默认是中国国籍附件17 |
|
xsfZrrzjlxDm |
自然人认证类型代码 |
否 |
String |
开具数电纸质二手车车该节点选填销方为自然人,不传默认是身份证附件9 |
|
xsfZrrgjDm |
自然人国家代码 |
否 |
String |
开具数电纸质二手车车该节点选填销方为自然人,不传默认是中国国籍附件17 |
|
xsfZrrzjhm |
自然人证件号码 |
否 |
String |
开具数电纸质二手车车该节点选填销方为自然人,不传默认取购方身份证号 |
| 医疗特定要素报文 tdyslxDm=11(医疗服务(门诊)发票) |
||||
|
ylywlsh |
业务流水号 |
是 |
String |
业务流水号 |
|
hzxm |
患者姓名 |
是 |
String |
患者姓名 |
|
hzsfzjlx |
患者身份证类型 |
是 |
String |
患者身份证类型(附件9) |
|
hzsfzjhm |
患者身份证号码 |
是 |
String |
患者身份证号码 |
|
mzh |
门诊号 |
是 |
String |
门诊号 |
|
mzjzsj |
就诊时间 |
是 |
String |
就诊时间,2026-04-29 09 :04 :20 |
|
yljglx |
医疗机构类型 |
否 |
String |
医疗机构类型 |
|
qtyljglx |
其他医疗机构类型 |
否 |
String |
yblx 选择其他医疗保险qtyljglx 必传 |
|
yblx |
医保类型附件19 |
否 |
String |
医保类型(附件19) |
|
ybbh |
医保编号 |
否 |
String |
医保编号 |
|
ylxb |
性别1 男,2 女 |
否 |
String |
性别1 男,2 女 |
|
ybtcjjzfje |
医保统筹基金支付 |
否 |
String |
医保统筹基金支付 |
|
qtzfje |
其他支付 |
否 |
String |
其他支付 |
|
grzhzfje |
个人账户支付 |
否 |
String |
个人账户支付 |
|
grxjzfje |
个人现金支付 |
否 |
String |
个人现金支付 |
|
grzfje |
个人自付 |
否 |
String |
个人自付 |
|
grzfje_1 |
个人自费 |
否 |
String |
个人自费 |
| 医疗特定要素报文 tdyslxDm=10(医疗服务(住院)发票) |
||||
|
ylywlsh |
业务流水号 |
是 |
String |
业务流水号 |
|
hzxm |
患者姓名 |
是 |
String |
患者姓名 |
|
hzsfzjlx |
患者身份证类型 |
是 |
String |
患者身份证类型(附件9) |
|
hzsfzjhm |
患者身份证号码 |
是 |
String |
患者身份证号码 |
|
blh |
病历号 |
是 |
String |
病历号 |
|
zyh |
住院号 |
是 |
String |
住院号 |
|
zykb |
住院科别 |
是 |
String |
住院科别 |
|
ylyjje |
预缴金额 |
否 |
String |
预缴金额 |
|
ylbjje |
医疗补缴金额 |
否 |
String |
医疗补缴金额 |
|
yltfje |
医疗退费金额 |
否 |
String |
医疗退费金额 |
|
yljglx |
医疗机构类型 |
否 |
String |
医疗机构类型 |
|
qtyljglx |
其他医疗机构 类型 |
否 |
String |
其他医疗机构 类型 |
|
yblx |
医保类型附件19 |
否 |
String |
医保类型 (附件19) |
|
qtyblx |
其他医保类型 |
否 |
String |
其他医保类型 |
|
ybbh |
医保编号 |
否 |
String |
医保编号 |
|
ylxb |
性别1 男,2 女 |
否 |
String |
性别1 男,2 女 |
|
ybtcjjzfje |
医保统筹基金支付 |
否 |
String |
医保统筹基金支付 |
|
qtzfje |
其他支付 |
否 |
String |
其他支付 |
|
grzhzfje |
个人账户支付 |
否 |
String |
个人账户支付 |
|
grxjzfje |
个人现金支付 |
否 |
String |
个人现金支付 |
|
grzfje |
个人自付 |
否 |
String |
个人自付 |
|
grzfje_1 |
个人自费 |
否 |
String |
个人自费 |
|
zysjq |
住院时间起 |
否 |
String |
住院时间起格式:yyyy-MM-dd |
|
zysjz |
住院时间止 |
否 |
String |
住院时间止格式:yyyy-MM-dd |
| 医疗服务住院收费明细 |
||||
|
ylfw[0][ylfwzyfpmxxh] |
需要商品对应项目明细序号 |
是 |
String |
需要商品对应项目明细序号 |
|
ylfw[0][fymx] |
费用明细 |
是 |
String |
费用明细 |
|
ylfw[0][spsl] |
发票商品数量 |
是 |
String |
发票商品数量 |
|
ylfw[0][dw] |
单位 |
是 |
String |
单位 |
|
ylfw[0][je] |
金额(含税) |
是 |
String |
金额(含税) |
|
ylfw[0][hsbz] |
含税标志 |
是 |
String |
含税标志,1 含税,0 不含税 |
|
ylfw[0][se] |
税额 |
是 |
String |
税额 |
|
ylfw[0][sl] |
税率 |
是 |
String |
税率 |
|
ylfw[0][ylfwgbm] |
贯标码 |
否 |
String |
贯标码 |
|
ylfw[0][bz] |
备注 |
否 |
String |
备注 |
| 开票墓穴租赁业务 |
||||
|
bztdysfw |
是否为墓穴租 赁业务: Y:是N:否 |
否 |
String |
Y 是,N 否不传默认是否 接口返回的qyhxz 是包含BZFW |
| 代征车船税添加以下节点 |
||||
|
bxdh |
保险单号 |
否 |
String |
开具代征车船税发票该节点必填 |
|
cphcbdjh |
车牌号/船舶登记号 |
否 |
String |
开具代征车船税发票该节点必填 |
|
skssq |
税款所属期 |
否 |
String |
开具代征车船税发票该节点必填示例(2024-01 2024-04) |
|
dsccsje |
代收车船税金额 |
否 |
String |
开具代征车船税发票该节点必填只允许保留 2 位小数点 |
|
znj |
滞纳金金额 |
否 |
String |
开具代征车船税发票该节点必填只允许保留 2 位小数点 |
|
dsjehj |
代收金额合计 |
否 |
String |
开具代征车船税发票该节点必填只允许保留 2 位小数点 |
|
cjh |
车辆识别代号/车架号码 |
否 |
String |
开具代征车船税发票该节点必填 |
| 支付信息增加节点:支持多行支付信息进行传参 |
||||
|
zfxx[0][zfqdDm] |
支付渠道代码 |
否 |
String |
选择现金该节点传001详见附件18 |
|
zfxx[0][jydh] |
交易单号 |
否 |
String |
交易单号,用户手动输入 |
|
示例报文 |
{
"kpzdbs":"",
"fplxdm":"82",
"fpqqlsh":"QPY1014487457",
"kplx":"0",
"xhdwsbh":"915101827712031xxx",
"xhdwmc":"重庆xxx科技有限公司",
"xhdwdzdh":"重庆市渝北区仙桃街道汇业街1号 13883590xxx",
"xhdwyhzh":"中国工商银行 3100086709200233xxx",
"ghdwsbh":"91110108067335xxx",
"ghdwmc":"北京xxx科技发展有限公司",
"ghdwdzdh":"北京市海淀区xxx6号院1号 01083456xxx",
"ghdwyhzh":"招商银行 110909232710xxx",
"zsfs":"0",
"fyxm": [
{
"fphxz": 0,
"spmc": "*软件维护服务*接口服务费",
"ggxh": "",
"dw": "",
"spsl": "",
"dj": "",
"je": 100.00,
"sl": 0.01,
"se": 0.99,
"hsbz": 1,
"spbm": "3040201030000000000",
"zxbm": "",
"yhzcbs": "",
"lslbs": 0,
"zzstsgl": ""
}
],
"hjje":"99.01",
"hjse":"0.99",
"jshj":"100.00",
"kce":"",
"kpr":"王xx",
"tsbz":"",
"bz":"",
"gfzrrbs":"N",
"xfzrrbs":"",
"slsm":"2",
"sfzsgmfyhzh":"",
"sfzsxsfyhzh":"",
"tdyslxDm":"",
"username":"13255808xxx",
"password":"Mn@123xxx"
}
免税政策 fyxm[0][yhzcbs]:1 fyxm[0][lslbs]:1 fyxm[0][zzstsgl]:免税 不征税 fyxm[0][yhzcbs]:1 fyxm[0][lslbs]:2 fyxm[0][zzstsgl]:不征税 普通零税率 fyxm[0][lslbs]:3 其他优惠政策(只需要替换zzstsgl节点即可) fyxm[0][yhzcbs]:1 fyxm[0][lslbs]: fyxm[0][zzstsgl]:简易征税 代征车船税: bxdh:保险单号 123456 cphcbdjh:车牌号京 A123321 skssq:2024-01 2024-04 dsccsje:1.17 znj:20.18 dsjehj:100.57 cjh:车架号 123 共同购买不动产: dfgtgmbq:"Y" gtgm[0][gtgmf]:"某某某" gtgm[0][zjlx]:"201" gtgm[0][zjhm]:"513021********908X" 医疗服务(门诊)发票): ylywlsh:医疗业务流水号 hzxm:李四 hzsfzjlx:201 hzsfzjhm:身份证号码 mzh:129648 mzjzsj:2026-04-29 09:04:20 yljglx: yblx:05 ybbh:医保编号 ylxb:2 ybtcjjzfje:0 qtzfje:0 grzhzfje:0 grzfje:0 grzfje_1:0 grxjzfje:271.22 医疗服务(住院)发票) ylywlsh:流水号 hzxm: hzsfzjlx:201 hzsfzjhm: yljglx: yblx:05 ybbh: ylxb:1 ybtcjjzfje:0 qtzfje:0 grzhzfje:0 grzfje:0 grzfje_1:0 grxjzfje:1 blh:病历号 zyh:住院号 zykb:住院科别 zysjq:2026-04-29 zysjz:2026-04-29 ylfw[0][ylfwzyfpmxxh]:1 ylfw[0][fymx]:费用明细 ylfw[0][spsl]:1 ylfw[0][dw]:单位 ylfw[0][je]:1 ylfw[0][sl]:0 ylfw[0][hsbz]:0 ylfw[0][se]:0 ylfw[0][ylfwgbm]:码 ylfw[0][bz]:备注 ylfw[1][ylfwzyfpmxxh]:1 ylfw[1][fymx]:费用明细 ylfw[1][spsl]:1 ylfw[1][dw]:单位 ylfw[1][je]:1 ylfw[1][sl]:0 ylfw[1][hsbz]:0 ylfw[1][se]:0 ylfw[1][ylfwgbm]:码 ylfw[1][bz]:备注 数电纸质机动车发票: fpqqlsh:dyf14145263 fplxdm:87 zzfpdm: zzfphm: zpFppzDm: kplx:0 xhdwsbh:915101827712031211 xhdwmc:武汉金拱门食品有限公司武汉站餐厅 xhdwdzdh:1 1 xhdwyhzh:1111 111 ghdwsbh:202103030001777777 ghdwmc:测试 2021 zsfs:0 fyxm[0][fphxz]:0 fyxm[0][spmc]:*机动车*摩托车,排气量在 250 毫升以下(不含 250 毫升) fyxm[0][ggxh]: fyxm[0][dw]: fyxm[0][spsl]: fyxm[0][dj]: fyxm[0][je]:99.01 fyxm[0][sl]:0.01 fyxm[0][se]:0.99 fyxm[0][hsbz]:0 fyxm[0][spbm]:1090312010000000000 fyxm[0][yhzcbs]: fyxm[0][lslbs]:1 fyxm[0][zzstsgl]: hjje:99.01 hjse:0.99 jshj:100 kpr:测试 3 bz:一车一票 cpxh: cd: hgzh: jkzmsh: sjdh: fdjhm: cjh: cldw: xcrs: wspzhm: cllxDm: scqymc: jdctzclsbdhuuid: zrrzjlxDm: zrrzjhm: zzrgjdm: 数电纸质二手车发票(商品税率税额和合计税额固定传 0,二手车没有税额税率) fpqqlsh:dyf14145263 fplxdm:88 tdyslxDm: zzfpdm: zzfphm: zpFppzDm: kplx:0 xhdwsbh:二手车市场识别号 xhdwmc:二手车市场名称 xhdwdzdh:二手车市场地址 电话 xhdwyhzh:二手车市场银行 账号 ghdwsbh:买方识别号 ghdwmc:买方名称 ghdwdzdh:买方地址 电话 mfmc:卖方名称 mfsbh:卖方识别号 mfdz:卖方地址 mfdh:卖方电话 zrrzjlxDm:自然人认证类型代码 zrrgjDm:自然人国家代码 zrrzjhm:自然人证件号码 zsfs:0 fyxm[0][fphxz]:0 fyxm[0][spmc]:*机动车*摩托车,排气量在 250 毫升以下(不含 250 毫升) fyxm[0][ggxh]: fyxm[0][dw]: fyxm[0][spsl]: fyxm[0][dj]: fyxm[0][je]:100 fyxm[0][sl]:0 fyxm[0][se]:0 fyxm[0][hsbz]:0 fyxm[0][spbm]:1090312010000000000 fyxm[0][yhzcbs]: fyxm[0][lslbs]:1 fyxm[0][zzstsgl]: hjje:100 hjse:0 jshj:100 kpr:测试 3 bz: cpxh: cjh: cphm: djzh: zrdclglsmc: 二手车 tdyslxDm 反向开具报文 其他请求参数一致,购买方和开票方一致,只填写卖方信息即可,反向开具只允许经销企业使用 escyqrhyxz:08 tdyslxDm:52 xhdwsbh:二手车经销识别号 xhdwmc:二手车经销名称 xhdwdzdh:二手车经销地址 电话 xhdwyhzh:二手车经销银行 账号 ghdwsbh:二手车经销识别号 ghdwmc:二手车经销名称 ghdwdzdh:二手车经销地址 电话 mfmc:卖方名称 mfsbh:卖方识别号 mfdz:卖方地址 mfdh:卖方电话 支付信息传参示例 zfxx[0][zfqdDm]:001 zfxx[0][jydh]:123 zfxx[1][zfqdDm]:002 zfxx[1][jydh]:456 |
|---|
|
字段 |
名称 |
类型 |
说明 |
|---|---|---|---|
|
code |
接口返回code码 |
int |
成功:200 code详情 |
|
msg |
接口返回信息 |
String |
成功/失败 |
|
data |
接口返回具体信息 |
||
|
Fphm |
发票号码 |
String |
发票号码 |
|
Kprq |
开票日期 |
String |
开票日期 |
|
Gmfyx |
购买方邮箱 |
String |
购买方邮箱 |
|
GmfSsjswjgdm |
购买方税局机关代码 |
String |
购买方税局机关代码 |
|
ewm |
发票打印的二维码 |
String |
返回明文 格式:01,32,23922000000015868252,0.94,20230804,22D4 |
|
zzfpdm |
纸质发票代码 |
String |
当发票流水号开具成功后并且是纸票才会返回 |
|
zzfphm |
纸质发票号码 |
String |
当发票流水号开具成功后并且是纸票才会返回 |
|
响应报文 |
|---|
正确状态报文:
{
"code": 200,
"msg": "成功",
"data": {
"Fphm": "22111111111111111180",
"Kprq": "2022-11-28 15:28:11",
"Gmfyx": null,
"GmfSsjswjgdm": null
},
"total": 0
}
报错返回报文:
{
"code": 999,
"msg": "已过实人认证时间,请重新实人认证",
"data": null,
"total": 0
}
返回以下信息说明需要进行人脸认证了,可以解析 ewm 里边的内容进行扫脸:
{
"code": 200,
"msg": "成功",
"message": "成功",
"data": {
"nsrsbh": "915333333333333333",
"rzid": "6eb01d52edfd47878d6ed4487913a655",
"slzt": null,
"ewm": "qrcode_id=6O+iMFGsDxgC96nASdms0L5Lme6TP+bpbr/jIM3d0ZwFAdAvmDp7i7Yobk7zzkNM&areaPrefix=5100&interfaceCode=0004",
"ewmly": "swj"
},
"total": 0
}
|
|
项目 |
说明内容 |
备注 |
|---|---|---|
|
调用方式 |
https |
POST 方式提交 |
|
接口地址 |
https://api.fa-piao.com/v5/enterprise/pdfOfdXml |
|
|
字符编码 |
UTF-8 |
|
|
接口描述 |
获取销项数电版式文件 |
销项版式获取 |
|
Content-Type |
application/json |
|
字段 |
名称 |
必填 |
说明 |
|---|---|---|---|
|
downflag |
获取版式类型 |
是 |
1:PDF 2:OFD 3:XML 4:下载地址5:base64文件 |
|
nsrsbh |
纳税人识别号 |
是 |
纳税人识别号 |
|
username |
用户电票平台账号 |
是 |
电票平台账号,适用于一个税号多个账号,如果登录接口该参数有值,则取该参数的值,不传使用管理端平台默认维护的电票平台账号 |
|
fphm |
发票号码 |
是 |
发票号码 |
|
kprq |
开票日期 |
否 |
格式:yyyyMMddHHmmss |
|
addSeal |
是否添加签章 |
否 |
默认不添加, 1-添加,其余任意值-不添加 |
|
示例报文 |
|---|
{
"downflag": 4,
"nsrsbh": "915101820724315xxx",
"fphm": "22512000000000007325"
}
|
|
字段 |
名称 |
类型 |
说明 |
|---|---|---|---|
|
code |
接口返回code码 |
int |
成功:200 code详情 |
|
msg |
接口返回信息 |
String |
成功/失败或其他错误提示信息 |
|
data |
返回base64加密字符串 |
String |
1-3时返回base64加密字符串 (xml为zip压缩包的加密字符串) 4时返回 ofdUrl、pdfUrl、xmlUrl |
正确状态报文:
{
"code": 200,
"msg": "成功",
"data": "base64加密字符串",
"total": 0
}
{
"code": 200,
"msg": "成功",
"data": {“
ofdUrl“: "",
“pdfUrl“: "",
“xmlUrl“: ""
}
"total": 0
}
报错返回报文:
{
"code": 999,
"msg": "失败",
"data": "total": 0
}
{
"code": 234,
"msg": "获取文件超时,请稍后重试。",
"data": null,
"total": 0
}
|
|---|
|
项目 |
说明内容 |
备注 |
|---|---|---|
|
调用方式 |
https |
POST 方式提交 |
|
接口地址 |
https://api.fa-piao.com/v5/enterprise/retMsg |
|
|
字符编码 |
UTF-8 |
|
|
接口描述 |
数电申请红字前查蓝票信息接口 |
|
|
Content-Type |
application/json |
|
字段 |
名称 |
必填 |
说明 |
|
|---|---|---|---|---|
|
nsrsbh |
数电企业税号 |
是 |
纳税人识别号 |
|
|
fphm |
发票号码 |
是 |
数电票发票号码 |
|
|
sqyy |
申请类型 |
是 |
2销方红冲,3购方红冲 |
|
|
username |
用户电票平台账号 |
是 |
电票平台账号,适用于一个税号多个账号,如果登录接口该参数有值,则取该参数的值,不传使用管理端平台默认维护的电票平台账号 |
|
| 购方申请红字增加以下节点 |
||||
|
xhdwsbh |
销方税号 |
是 |
原票销方税号 |
|
|
kprq |
原发票开票日期 |
是 |
yyyy-MM-dd HH:mm:ss |
|
|
tdyslxDm |
特定要素类型代码 |
是 |
原票有就填 |
|
|
sqyy |
申请原因 |
是 |
3购方全额红冲 |
|
| 税控开数电票以下必填 |
||||
|
fpdm |
发票代码 |
是 |
发票代码 |
|
|
fplxdm |
发票类型代码 |
是 |
026电子普票,028电子专票,007纸质普票,004纸质专票 |
|
|
示例报文 |
|---|
{
"downflag": 4,
"nsrsbh": "915101820724315xxx",
"sqyy": 2
}
|
|
字段 |
名称 |
类型 |
说明 |
|---|---|---|---|
|
code |
接口返回code码 |
int |
成功:200 code详情 |
|
msg |
接口返回信息 |
String |
成功/失败 |
|
data |
接口返回具体信息 |
接口返回具体信息 |
|
|
fphm |
发票号码 |
String |
发票号码 |
|
message |
message |
String |
message |
|
xhdwsbh |
销方税号 |
String |
销方税号 |
|
xhdwmc |
销方名称 |
String |
销方名称 |
|
ghdwsbh |
购方税号 |
String |
购方税号 |
|
ghdwmc |
购方名称 |
String |
购方名称 |
|
kprq |
蓝票开票日期 |
String |
蓝票开票日期 |
|
hjje |
蓝票合计金额 |
BigDecimal |
蓝票合计金额 |
|
hjse |
蓝票合计税额 |
BigDecimal |
蓝票合计税额 |
|
fplxdm |
蓝票发票类型代码 |
String |
蓝票发票类型代码 |
|
tdyslxDm |
特定要素类型代码 |
String |
特定要素类型代码 |
|
jbr |
String |
||
|
mxzb |
List<Map> |
||
|
xh |
序号 |
String |
序号 |
|
spbm |
商品编码 |
String |
商品编码 |
|
spmc |
商品名称 |
String |
商品名称 |
|
ggxh |
规格型号 |
String |
规格型号 |
|
dw |
单位 |
String |
单位 |
|
spdj |
商品单价 |
String |
商品单价 |
|
spsl |
商品数量 |
String |
商品数量 |
|
je |
金额 |
String |
金额 |
|
sl |
税率 |
String |
税率 |
|
se |
税额 |
String |
税额 |
|
hsbz |
含税标志 |
String |
含税标志 |
|
yhzcbs |
优惠赠策标识 |
String |
优惠赠策标识 |
|
zzstsgl |
增值税特殊管理 |
String |
增值税特殊管理 |
|
lslbs |
零税率标识 |
String |
零税率标识 |
|
XfsytDm |
消费税用途状态 |
String |
00 未勾选 |
|
ZzsytDm |
增值税用途状态 |
String |
01已确认03未勾选 |
|
FprzztDm |
发票入账状态 |
String |
00 未入账 |
|
示例报文 |
|---|
正确状态报文:
{
"code": 200,
"msg": "成功",
"data": {
"fphm": "22123123123123123115",
"message": "成功,本张发票可以开负数!",
"xhdwsbh": "91512332122222274",
"xhdwmc": "成都 XXXXXXXXXXX 公司",
"ghdwsbh": "9151012222222222",
"ghdwmc": "昕诺 XXXXXXXXX 有限公司",
"kprq": "2022-11-23 22:48:06",
"hjje": -208.05,
"hjse": -27.05,
"fplxdm": "81",
"tdyslxDm": null,
"jbr": null,
"mxzb": [{
"xh": 1,
"sl": 0.13,
"dw": "个",
"spmc": "*有色金属冶炼压延品*电气底座 3+P2 HLF_R",
"se": -27.05,
"je": -208.05,
"spdj": "104.025",
"ggxh": "444170080041",
"spsl": "-2",
"spbm": "1080310990000000000",
"hsbz": "",
"yhzcbs": "",
"zzstsgl": "",
"sqdh": "",
"lslbs": ""
}]
}
}
报错返回报文:
{
"code": 999,
"msg": "未能判断当前纳税人与发票中身份,请检查"
}
|
|
项目 |
说明内容 |
备注 |
|---|---|---|
|
调用方式 |
https |
POST 方式提交 |
|
接口地址 |
https://api.fa-piao.com/v5/enterprise/hzxxbsq |
|
|
字符编码 |
UTF-8 |
|
|
接口描述 |
申请红字信息表 |
|
|
Content-Type |
application/json |
|
字段 |
名称 |
必填 |
说明 |
|
|---|---|---|---|---|
|
xhdwsbh |
销方税号 |
是 |
销方税号 |
|
|
yfphm |
发票号码 |
是 |
申请红字信息表的发票号码 |
|
|
chyydm |
申请红字信息表原因代码 |
是 |
01开票有误,02销货退回,03服务中止,04销售折让 目前局端部分冲红只支持:02销货退回,03服务中止,04销售折让,商品服务编码仅为服务时红冲原因不允许选择"02销售退回" 如原蓝字发票商品服务编码仅为货物或劳务时红冲原因不允许选择"03服务中止" |
|
|
sqyy |
申请类型 |
是 |
2:销方全额红冲,3: 购方全额红冲 如果加上bfch节点,那么就是 2:销方申请,3:购方申请 |
|
|
sdfpbz |
数电发票标志 |
否 |
只有数电纸票才需要该节点,蓝票是数电纸票,开具负数数电发票,该节点传1 |
|
|
username |
用户电票平台账号 |
是 |
电票平台账号,适用于一个税号多个账号,如果登录接口该参数有值,则取该参数的值,不传使用管理端平台默认维护的电票平台账号 |
|
|
购方申请红字增加以下节点 |
||||
|
nsrsbh |
当前纳税人识别号 |
是 |
购方纳税人识别号 |
|
|
kprq |
原发票开票日期 |
是 |
yyyy-MM-dd HH:mm:ss |
|
|
tdyslxDm |
特定要素类型代码 |
是 |
原票有就填 |
|
| 税控开数电票以下必填 |
||||
|
yfpdm |
原发票代码 |
是 |
原发票代码 |
|
|
fplxdm |
发票类型代码 |
是 |
026电子普票,028电子专票,007纸质普票,004纸质专票 声明:目前只支持 数电电票冲红税控电票 数电电票冲红税控纸票 |
|
|
数电部分冲红以下必填 |
||||
|
bfch |
部分冲红标志 |
是 |
值为1是部分冲红 |
|
|
hjje |
合计金额 |
是 |
部分冲红总金额 |
|
|
hjse |
合计税额 |
是 |
部分冲红总税额 |
|
|
fyxm[0][xh] |
部分冲红商品明细 |
是 |
蓝字商品明细行数,例如开具蓝票第二行商品部分冲红,那么该参数值为2 |
|
|
fyxm[0][spsl] |
部分冲红商品数量 |
否 |
冲红的商品数量,负数,冲红原因为04不需要该参数,如果原票有商品数量,那么开具负数该参数必填 |
|
|
fyxm[0][je] |
部分冲红金额 |
是 |
冲红的金额,负数 |
|
|
fyxm[0][se] |
部分冲红税额 |
是 |
冲红的税额,负数 |
|
|
fyxm[0][hsbz] |
含税标志 |
否 |
1 含税其余不含税,不传该参数为不含税 |
|
|
jyrzzt |
校验入账状态 |
是 |
如果是部分红冲发票,状态是未入账如果需要入账再申请红字 传1否则传空 |
|
|
示例报文 |
|---|
|
数电票销方申请红字信息表示例
{
"xhdwsbh": "9151123123123xxx",
"yfphm": "123321",
"chyydm": "01",
"sqyy": 2
}
税控纸票销方申请红字信息表示例 xhdwsbh:9232123123123123X222 chyydm:01 sqyy:2 yfphm:1111111 yfpdm:03212312312304 fplxdm:007 数电纸票销方申请红字信息表(红字信息表申请成功后负数发票为数电电票 ) xhdwsbh:9151123123123123 xhdwsbh:9151123123123123 chyydm:01 sqyy:2 sdfpbz:1 数电纸票销方申请红字信息表(红字信息表申请成功后负数发票依旧为数电纸票) xhdwsbh:9151123123123123 yfphm:123321 chyydm:01 sqyy:2 sdfpbz:0 数电票销售申请部分冲红信息表 xhdwsbh:9151123123123123 yfphm:123321 chyydm:01 sqyy:2 fyxm[0][xh]:1 fyxm[0][spsl]:-0.5 fyxm[0][je]:-53.1 fyxm[0][se]:-6.9 fyxm[0][hsbz]:0 hjje:-53.1 hjse:-6.9 bfch:1 购方申请数电票红字信息表 xhdwsbh:91440101753491772B chyydm:01 sqyy:3 yfphm:21155896 username:18202001640 nsrsbh:91441721MA56R6304Q // 当前购方的纳税人识别号 kprq:2023-09-11 11:49:06 购方申请数电票红字信息表部分冲红 xhdwsbh:91440101753491772B chyydm:01 sqyy:3 yfphm:21155896 username:18202001640 nsrsbh:91441721MA56R6304Q// 当前购方的纳税人识别号 kprq:2023-09-11 11:49:06 fyxm[0][xh]:1 fyxm[0][spsl]:-0.5 fyxm[0][je]:-53.1 fyxm[0][se]:-6.9 fyxm[0][hsbz]:0 hjje:-53.1 hjse:-6.9 bfch:1 需要入账再申请红字 传 1 否着传空 jyrzzt:1 清单发票部分红冲,申请红字信息表,需要额外在第一行 fyxm 里边固定传 xh 为 0,je 为红票的hjje,se 为红票的 hjse 这几个参数,参考示例如下: fyxm[0][xh]:0 fyxm[0][je]:-1309.74 fyxm[0][se]:-170.26 fyxm[1][xh]:需要冲清单明细里面的第几行商品 |
|
字段 |
名称 |
类型 |
说明 |
|---|---|---|---|
|
code |
接口返回code码 |
int |
成功:200 code详情 |
|
msg |
接口返回信息 |
String |
成功/失败 |
|
data |
接口返回具体信息 |
||
|
xxbbh |
信息表编号 |
String |
申请成功的红字信息表编号 |
|
uuid |
红字信息表业务id |
String |
红字信息表业务id |
|
xxbztDm |
红字信息表状态代码 |
String |
(详见 附件5) |
|
xxbzt |
红字信息表状态 |
String |
(详见 附件5) |
|
sqsj |
红字信息表申请时间 |
String |
红字信息表申请时间 |
|
响应报文 |
|---|
正确状态报文:
{
"code": 200,
"msg": "成功",
"data": {
"xxbbh": "51011321231231231101348",
"uuid": "d3f9176a2asja2315bcf1483fc4fa3f85",
"xxbzt":"无需确认",
"xxbztDm":"01",
"sqsj":"2023-12-06 11:32:35"
}
}
报错返回报文:
{
"code": 999,
"msg": "未能判断当前纳税人与发票中身份,请检查"
}
|
|
项目 |
说明内容 |
备注 |
|---|---|---|
|
调用方式 |
https |
POST 方式提交 |
|
接口地址 |
https://api.fa-piao.com/v5/enterprise/hzfpkj |
|
|
字符编码 |
UTF-8 |
|
|
接口描述 |
数电票负数开具 |
|
|
Content-Type |
application/json |
|
字段 |
名称 |
必填 |
说明 |
|---|---|---|---|
|
fpqqlsh |
发票请求流水号 |
是 |
发票请求流水号 |
|
username |
用户电票平台账号 |
是 |
电票平台账号,适用于一个税号多个账号,如果登录接口该参数有值,则取该参数的值,不传使用管理端平台默认维护的电票平台账号 |
|
xhdwsbh |
销方税号 |
是 |
销方税号 |
|
tzdbh |
红字信息表编号 |
是 |
红字信息表编号 |
|
yfphm |
原发票号码 |
是 |
原发票号码 |
|
tdyslxDm |
特殊票种 |
否 |
特殊票种(附件3) |
|
税控开数电票以下必填 |
|||
|
yfpdm |
原发票代码 |
是 |
原发票代码 |
|
数电纸票红冲数电纸票以下必填 |
|||
|
zpFppzDm |
纸票票种代码 |
否 |
纸票票种代码(详见 附件6) |
|
示例报文 |
|---|
{
"fpqqlsh": "test131546",
"xhdwsbh": "91510113MA6739XPX2",
"xhdwdzdh": "成都市青白江区清泉大道二段6668号附990号(欧洲产业城) 13540471704",
"xhdwyhzh": "工商银行成都华金大道支行 4402032009000058076",
"ghdwsbh": "91110108MA019HQRX9",
"ghdwmc": "重庆xxx科技有限公司",
"ghdwdzdh": "北京市海淀区紫雀路33号院3号楼二层3201 010-62408884",
"ghdwyhzh": "工商银行 1245412454455xxx",
"kpr": "xxx",
"tzdbh": "510123321",
"yfphm": "235123123123",
"tdyslxDm": "",
"bz": ""
}
|
|
字段 |
名称 |
类型 |
说明 |
|---|---|---|---|
|
code |
接口返回code码 |
int |
成功:200 code详情 |
|
msg |
接口返回信息 |
String |
成功/失败 |
|
data |
返回值 |
Map |
返回值 |
|
fphm |
发票号码 |
String |
发票号码 |
|
kprq |
开票日期 |
String |
开票日期 |
|
xhdwsbh |
销方税号 |
String |
销方税号 |
|
ghdwsbh |
购方税号 |
String |
购方税号 |
|
ghdwmc |
购方名称 |
String |
购方名称 |
|
xhdwmc |
销方名称 |
String |
销方名称 |
|
jshj |
价税合计 |
String |
价税合计 |
|
xxbbh |
信息表编号 |
String |
信息表编号 |
|
zzfpdm |
纸质发票代码 |
String |
纸质发票代码 |
|
zzfphm |
纸质发票号码 |
String |
纸质发票号码 |
|
响应报文 |
|---|
正确状态报文:
{
"code": 200,
"msg": "成功",
"data": {
"fphm": "2351200012312312385",
"kprq": "2023-05-17 14:50:55",
"xhdwsbh": "9151023213121K",
"ghdwsbh": "913212312312313D8JX2",
"xhdwmc": "四川 XXXXX 科技有限公司",
"ghdwmc": "明 XXXXX 有限公司",
"jshj": -10.0,
"xxbbh": "5106032312312312601543"
}
}
红字信息表已开具过发票返回:
{
"code": 310,
"msg": "该蓝字发票 235122222285 和 3201552020202 信息表已开具过负数发票,不可重复开具",
"data": {
"fphm": "2351200012312312385",
"kprq": "2023-05-17 14:50:55",
"zzfpdm": "2221156", // 数电纸票返回
"zzfphm": "13333"// 数电纸票返回
}
}
报错返回报文:
{
"code": 999,
"msg": "失败"
}
|
|
项目 |
说明内容 |
备注 |
|---|---|---|
|
调用方式 |
https |
POST 方式提交 |
|
接口地址 |
https://api.fa-piao.com/v5/enterprise/hzxxbtb |
|
|
字符编码 |
UTF-8 |
|
|
接口描述 |
红字信息表同步 |
|
|
Content-Type |
application/json |
|
字段 |
名称 |
必填 |
说明 |
|---|---|---|---|
|
nsrsbh |
纳税人识别号 |
是 |
纳税人识别号 |
|
username |
用户电票平台账号 |
是 |
电票平台账号,适用于一个税号多个账号,如果登录接口该参数有值,则取该参数的值,不传使用管理端平台默认维护的电票平台账号 |
|
kprqq |
开票日期起 |
是 |
申请红字信息表时间起(yyyyMMdd) |
|
kprqz |
开票日期止 |
是 |
申请红字信息表时间止(yyyyMMdd) |
|
async |
是否异步同步 |
否 |
传 1 进行异步同步,默认为 0 |
|
callbackUrl |
回调地址 |
否 |
只有异步同步返回回调数据,回调数据 为发票详细查询返回的结果 |
|
xxbbh |
信息表编号 |
否 |
根据信息表编号去同步 |
|
示例报文 |
|---|
{
"username": "1325588xxxx",
"nsrsbh": "91510113MA673xxxx",
"kprqq":20260310,
"kprqz":20260311,
"async":0,
"callbackUrl":"",
"xxbbh":""
}
|
|
字段 |
名称 |
类型 |
说明 |
|---|---|---|---|
|
code |
接口返回code码 |
int |
成功:200 code详情 |
|
msg |
接口返回信息 |
String |
成功/失败 |
|
data |
返回值 |
返回值 |
|
响应报文 |
|---|
正确状态报文:
{
"code": 200,
"msg": "同步完成",
}
报错返回报文:
{
"code": 999,
"msg": "请确认红字信息表开具时间",
"total": 0
}
|
Code 码详情
| code 值 | message | 描述 |
|---|---|---|
| 200 | 成功 | 业务成功 |
| 234 | 下载超时 | 税局错误或下载超时,建议重试1~2次 |
| 310 | 其他错误 | 根据提示修改 |
| 400 | 权限不足 | 路径不存在/非法访问/权限不足 |
| 403 | 签名参数错误 | 签名参数错误 |
| 404 | 路径不存在 | 路径不存在 |
| 420 | 短信认证 | 电票平台登陆失效,不需要验证码的省份直接调用登陆即可 |
| 430 | 人脸认证 | 人脸二维码认证 |
| 503 | 服务器繁忙请重试 | 服务器繁忙请重试 |
| 2006 | 暂无此接口的权限 | 联系相关人员,申请开通调用接口权限 |
| 3002 | 当前 API 有效时间已超期,请先续费后使用! | 联系相关人员,续期调用接口权限 |
| 999 | 请进行商户授权 | 开放平台未绑定账号 |
| 999 | token 获取失败,请联系管理员 | 检查开放平台账号是否正确 |
| 999 | 详见返回值 | 详见返回值 |
| 9002 | 未获取纳税人信息 | 管理端查询是否维护纳税人数电企业信息 |
附件
附件 1: 标准单位
- 分
- 角
- 元
- 千元
- 万元
- 亿元
- 两
- 斤
- 毫克
- 克
- 千克(公斤)
- 吨
- 千吨
- 万吨
- 磅
- 毫米
- 厘米
- 分米
- 米
- 千米(公里)
- 万米
- 码
- 英尺
- 平方毫米
- 平方厘米
- 平方分米
- 平方米
- 平方公里
- 公顷
- 亩
- 毫升(立方厘米)
- 公升(立方分米)
- 立方米(方)
- 千立方米
- 万立方米
- 亿立方米
- 份
- 组
- 本
- 箱
- 卷
- 瓦(W)
- 千瓦
- 万瓦
- 千伏安时
- 千瓦时(度)
- 千千瓦时(千度)
- 万千瓦时
- 位(Bit)
- 字节(B)
- 千字节(KB)
- 兆字节(MB)
- 吉字节(GB)
- 太字节(TB)
- 皮字节(PB)
- 个
- 支
- 只
- 把
- 条
- 台
- 架
- 辆
- 头
- 件
- 双
- 套
- 打
- 包
- 批
- 匹
- 部
- 座
- 艘
- 张
- 枝
- 根
- 块
- 卷
- 副
- 片
- 瓶
- 标准箱
- 万支
- 盒
- 桶
- 枚
- 次
- 项
- 株(棵)
- 户
- 点
- 袋
- 档
- 朵
- 顶
- 罐
- 回路
- 间
- 捆
- 例
- 令
- 箩
- 对
- 门
- 面
- 付
- 盘
- 具
- 圈
- 扇
- 束
- 刷
- 卡
- 听
- 筒
- 粒
- 串
- 盏
- 合
- 轴
- 尊
- 节
- 万双
- 板
- 版
- 盆
- 亿支
- 台(套)
- 万台
- 万块
- 万部
- 床
- 羽
- 克拉
- 盎司
- 秒
- 分钟
- 小时
- 日
- 月
- 季
- 年
- 分贝
附件 2: 增值税特殊管理
- 简易征收
- 稀土产品
- 免税
- 不征税
- 先征后退
- 100%先征后退
- 50%先征后退
- 按 3%简易征收
- 按 5%简易征收
- 按 5%简易征收减按 1.5%计征
- 即征即退 30%
- 即征即退 50%
- 即征即退 70%
- 即征即退 100%
- 超税负 3%即征即退
- 超税负 8%即征即退
- 超税负 12%即征即退
- 超税负 6%即征即退
附件 3: 特定要素类型代码
| 代码 | 说明 |
|---|---|
| ""(空) | "非特殊票种" |
| "01" | "成品油发票"(支持)没有特殊字段 |
| "02" | "稀土发票"(支持)没有特殊字段 |
| "03" | "建筑服务发票"(支持)有特殊字段 |
| "04" | "货物运输服务发票"(支持)有特殊字段 |
| "05" | "不动产销售服务发票"(支持)有特殊字段 |
| "06" | "不动产经营租赁服务"(支持)有特殊字段 |
| "07" | "代收车船税"(支持)有特殊字段 |
| "08" | "通行费" |
| "09" | "旅客运输服务发票"(支持)有特殊字段 |
| "10" | "医疗服务(住院)发票" |
| "11" | "医疗服务(门诊)发票" |
| "12" | "自产农产品销售发票"(支持) 没有特殊字段 |
| "13" | "拖拉机和联合收割机发票"(支持)有特殊字段 |
| "14" | "机动车"(支持)没有特殊字段,商品明细规格型号,单位,单价,数量都必填 |
| "15" | "二手车" |
| "16" | "农产品收购发票"(支持) 有特殊字段(需要购销方颠倒) |
| "17" | "光伏收购发票"(支持)没有特殊字段(需要购销方颠倒) |
| "18" | "卷烟发票" |
| "19" | "出口发票" |
| "20" | "农产品" |
| "22" | "航空运输电子客票行程单" |
| "24" | "报废产品收购发票"(支持) 有特殊字段(需要购销方颠倒) |
| "52" | "反向开具" |
附件 4: 发票类型代码
| 代码 | 说明 |
|---|---|
| 51 | "数电发票(铁路电子客票)" |
| 61 | "数电发票(航空运输电子客票行程单)" |
| 81 | "数电发票(增值税专用发票)" |
| 82 | "数电发票(普通发票)" |
| 84 | "数电票(二手车销售统一发票)" |
| 85 | "数电纸质发票(增值税专用发票)" |
| 86 | "数电纸质发票(普通发票)" |
| 87 | "数电纸质发票(机动车发票)" |
| 88 | "数电纸质发票(二手车发票)" |
| 025 | "税控卷票" |
| 026 | "增值税电子普票发票" |
| 027 | "通行费发票" |
| 028 | "增值税电子专用发票" |
| 003 | "税控机动车发票" |
| 004 | "增值税专用发票" |
| 006 | "税控二手车销售统一发票" |
| 007 | "增值税普通发票" |
附件 5: 红字信息表状态代码
| 代码 | 说明 |
|---|---|
| "01" | "无需确认" |
| "02" | "销方录入待购方确认" |
| "03" | "购方录入待销方确认" |
| "04" | "购销双方已确认" |
| "05" | "作废(销方录入购方否认" |
| "06" | "作废(购方录入销方否认" |
| "07" | "作废(超 72 小时未确认)" |
| "08" | "作废(发起方已撤销)" |
| "09" | "作废(确认后撤销)" |
| "10" | "作废(异常凭证)" |
附件 6: 数电纸质发票票种代码
以下发票票种代码只做参考,调用接口时请以查询可开具纸票票种代码接口返回信息为准:
数电纸质普通发票
| 代码 | 说明 |
|---|---|
| 04 | 2016 版增值税普通发票(二联折叠票) |
| 05 | 2016 版增值税普通发票(五联折叠票) |
| 000008101200 | 2008 版增值税普通发票(二联无金额限制版) |
| 000008101500 | 2008 版增值税普通发票(五联无金额限制版) |
数电纸质专用发票
| 代码 | 说明 |
|---|---|
| 1130 | 增值税专用发票(中文三联无金额限制版) |
| 1160 | 增值税专用发票(中文六联无金额限制版) |
数电纸质机动车发票
| 代码 | 说明 |
|---|---|
| 000008102600 | 机动车销售统一发票(六联无金额限制版) |
数电纸质二手车发票
| 代码 | 说明 |
|---|---|
| 17 | 2017 版二手车销售统一发票 |
附件 7: 差额凭证类型
zsfs 为 2 时可以不填写差额凭证,为 3 必填用户需要传入数值
差额征税商品只允许为 1 条凭证合计金额必传
差额凭证类型为 01 时发票号码,开票日期必填
差额凭证类型为 02,03,04 时发票代码,纸质发票号码,开具日期必填
差额凭证类型为 08,09 时差额备注必填
| 代码 | 说明 |
|---|---|
| 01 | 数电发票 |
| 02 | 增值税专用发票 |
| 03 | 增值税普通发票 |
| 04 | 营业税发票 |
| 05 | 财政票据 |
| 06 | 法院裁决书 |
| 07 | 契税完税凭证 |
| 08 | 其他发票类 |
| 09 | 其他扣除凭证 |
附件 8: 不动产单位
用户需要传入数值
| 代码 | 说明 |
|---|---|
| 1 | 平方千米 |
| 2 | 平方米 |
| 3 | 孔公里 |
| 4 | 公顷 |
| 5 | 亩 |
| 6 | h ㎡ |
| 7 | k ㎡ |
| 8 | ㎡ |
| 9 | 米 |
附件 9: 身份证类型
用户需要传入数值
| 代码 | 说明 |
|---|---|
| 101 | 组织机构代码证 |
| 102 | 营业执照 |
| 103 | 税务登记证 |
| 199 | 其他单位证件 |
| 201 | 居民身份证 |
| 202 | 军官证 |
| 203 | 武警警官证 |
| 204 | 士兵证 |
| 205 | 军队离退休干部证 |
| 206 | 残疾人证 |
| 207 | 残疾军人证(1-8 级) |
| 208 | 外国护照 |
| 210 | 港澳居民来往内地通行证 |
| 212 | 中华人民共和国往来港澳通行证 |
| 213 | 台湾居民来往大陆通行证 |
| 214 | 大陆居民往来台湾通行证 |
| 215 | 外国人居留证 |
| 216 | 外交官证 |
| 217 | 使(领事)馆证 |
| 218 | 海员证 |
| 219 | 香港永久性居民身份证 |
| 220 | 台湾身份证 |
| 221 | 澳门特别行政区永久性居民身份证 |
| 222 | 外国人身份证件 |
| 224 | 就业失业登记证 |
| 225 | 退休证 |
| 226 | 离休证 |
| 227 | 中国护照 |
| 228 | 城镇退役士兵自谋职业证 |
| 229 | 随军家属身份证明 |
| 230 | 中国人民解放军军官转业证书 |
| 231 | 中国人民解放军义务兵退出现役证 |
| 232 | 中国人民解放军士官退出现役证 |
| 233 | 外国人永久居留身份证(外国人永久居留证) |
| 234 | 就业创业证 |
| 235 | 香港特别行政区护照 |
| 236 | 澳门特别行政区护照 |
| 237 | 中华人民共和国港澳居民居住证 |
| 238 | 中华人民共和国台湾居民居住证 |
| 239 | 《中华人民共和国外国人工作许可证》(A 类) |
| 240 | 《中华人民共和国外国人工作许可证》(B 类) |
| 241 | 《中华人民共和国外国人工作许可证》(C 类) |
| 291 | 医学出生证明 |
| 299 | 其他个人证件 |
附件 10: 出行工具类型
用户需要传入数值
| 代码 | 说明 |
|---|---|
| 1 | 飞机 |
| 2 | 火车 |
| 3 | 长途汽车 |
| 4 | 公共交通 |
| 5 | 出租车 |
| 6 | 汽车 |
| 7 | 船舶 |
| 8 | 其他 |
附件 11: 出行工具类型等级
用户需要传入数值
出行类型为 1,选 1-3,必填
出行类型为 2,选 4-7,必填
出行类型为 7,选 8-10,必填
出行类型不是 1,2,7 需要用户直接输入并非选填
| 代码 | 说明 |
|---|---|
| 1 | 公务舱 |
| 2 | 头等舱 |
| 3 | 经济舱 |
| 4 | 一等座 |
| 5 | 二等座 |
| 6 | 软席(软座、软卧) |
| 7 | 硬席(硬座、硬卧) |
| 8 | 一等舱 |
| 9 | 二等舱 |
| 10 | 三等舱 |
附件 12: 运输工具种类
用户需要传入数值
| 代码 | 说明 |
|---|---|
| 1 | 铁路运输 |
| 2 | 公路运输 |
| 3 | 水路运输 |
| 4 | 航空运输 |
| 5 | 管道运输 |
| 6 | 其他运输工具 |
附件 13: 国籍类型
用户需要传入数值
| 代码 | 说明 |
|---|---|
| 156 | 中华人民共和国 |
| 158 | 中国台湾 |
| 344 | 中国香港特别行政区 |
| 446 | 中国澳门特别行政区 |
附件 14: 农产品收购证件类型
用户需要传入数值
| 代码 | 说明 |
|---|---|
| 103 | 税务登记证 |
| 201 | 居民身份证 |
| 208 | 外国护照 |
| 210 | 港澳居民来往内地通行证 |
| 213 | 台湾居民来往大陆通行证 |
| 215 | 外国人居留证 |
| 219 | 香港永久性居民身份证 |
| 221 | 澳门特别行政区永久性居民身份证 |
| 233 | 外国人永久居留身份证(外国人永久居留证) |
| 299 | 其他个人证件 |
附件 15: 发票状态类型
用户需要传入数值
| 代码 | 说明 |
|---|---|
| 00 | 正数发票 |
| 01 | 负数发票 |
| 02 | 空白作废 |
| 03 | 正废发票 |
| 04 | 负废发票 |
附件 16: 申请额度审核状态
| 代码 | 说明 |
|---|---|
| 01 | 已提交 |
| 02 | 已撤销 |
| 03 | 受理中 |
| 04 | 不予受理 |
| 05 | 待补正 |
| 06 | 审核中 |
| 07 | 审核通过 |
| 08 | 审核不通过 |
附件 17: 国籍
用户需要传入数值
| 代码 | 说明 |
|---|---|
| 156 | 中华人民共和国 |
| 158 | 中国台湾 |
| 344 | 中国香港特别行政区 |
| 446 | 中国澳门特别行政区 |
| 004 | 阿富汗 |
| 008 | 阿尔巴尼亚共和国 |
| 010 | 南极洲 |
| 012 | 阿尔及利亚民主人民共和国 |
| 016 | 美属萨摩亚 |
| 020 | 安道尔公国 |
| 024 | 安哥拉共和国 |
| 028 | 安提瓜和巴布达 |
| 031 | 阿塞拜疆共和国 |
| 032 | 阿根廷共和国 |
| 036 | 澳大利亚联邦 |
| 040 | 奥地利共和国 |
| 044 | 巴哈马联邦 |
| 048 | 巴林国 |
| 050 | 孟加拉人民共和国 |
| 051 | 亚美尼亚共和国 |
| 052 | 巴巴多斯 |
| 056 | 比利时王国 |
| 060 | 百慕大 |
| 064 | 不丹王国 |
| 068 | 玻利维亚共和国 |
| 070 | 波斯尼亚和黑塞哥维那 |
| 072 | 博茨瓦纳共和国 |
| 074 | 布维岛 |
| 076 | 巴西联邦共和国 |
| 084 | 伯利兹 |
| 086 | 英属印度洋领地 |
| 090 | 所罗门群岛 |
| 092 | 英属维尔京群岛 |
| 096 | 文莱达鲁萨兰国 |
| 100 | 保加利亚共和国 |
| 104 | 缅甸联邦 |
| 108 | 布隆迪共和国 |
| 112 | 白俄罗斯共和国 |
| 116 | 柬埔寨王国 |
| 120 | 喀麦隆共和国 |
| 124 | 加拿大 |
| 132 | 佛得角共和国 |
| 136 | 开曼群岛 |
| 140 | 中非共和国 |
| 144 | 斯里兰卡民主社会主义共和国 |
| 148 | 乍得共和国 |
| 152 | 智利共和国 |
| 162 | 圣诞岛 |
| 166 | 科科斯(基林)群岛 |
| 170 | 哥伦比亚共和国 |
| 174 | 科摩罗伊斯兰联邦共和国 |
| 175 | 马约特 |
| 178 | 刚果共和国 |
| 180 | 刚果民主共和国 |
| 184 | 库克群岛 |
| 188 | 哥斯达黎加共和国 |
| 191 | 克罗地亚共和国 |
| 192 | 古巴共和国 |
| 196 | 塞浦路斯共和国 |
| 203 | 捷克共和国 |
| 204 | 贝宁共和国 |
| 208 | 丹麦王国 |
| 212 | 多米尼克国 |
| 214 | 多米尼加共和国 |
| 218 | 厄瓜多尔共和国 |
| 222 | 萨尔瓦多共和国 |
| 226 | 赤道几内亚共和国 |
| 231 | 埃塞俄比亚联邦民主共和国 |
| 232 | 厄立特里亚国 |
| 233 | 爱沙尼亚共和国 |
| 234 | 法罗群岛 |
| 238 | 福克兰群岛(马尔维纳斯) |
| 239 | 南乔治亚岛和南桑德韦奇岛 |
| 242 | 斐济群岛共和国 |
| 246 | 芬兰共和国 |
| 250 | 法兰西共和国 |
| 254 | 法属圭亚那 |
| 258 | 法属波利尼西亚 |
| 260 | 法属南部领地 |
| 262 | 吉布提共和国 |
| 266 | 加蓬共和国 |
| 268 | 格鲁吉亚 |
| 270 | 冈比亚共和国 |
| 275 | 巴勒斯坦国 |
| 276 | 德意志联邦共和国 |
| 288 | 加纳共和国 |
| 292 | 直布罗陀 |
| 296 | 基里巴斯共和国 |
| 300 | 希腊共和国 |
| 304 | 格陵兰 |
| 308 | 格林纳达 |
| 312 | 瓜德罗普 |
| 316 | 关岛 |
| 320 | 危地马拉共和国 |
| 324 | 几内亚共和国 |
| 328 | 圭亚那合作共和国 |
| 332 | 海地共和国 |
| 334 | 赫德岛和麦克唐纳岛 |
| 336 | 梵蒂冈城国 |
| 340 | 洪都拉斯共和国 |
| 348 | 匈牙利共和国 |
| 352 | 冰岛共和国 |
| 356 | 印度共和国 |
| 360 | 印度尼西亚共和国 |
| 364 | 伊朗伊斯兰共和国 |
| 368 | 伊拉克共和国 |
| 372 | 爱尔兰 |
| 376 | 以色列国 |
| 380 | 意大利共和国 |
| 384 | 科特迪瓦共和国 |
| 388 | 牙买加 |
| 392 | 日本国 |
| 398 | 哈萨克斯坦共和国 |
| 400 | 约旦哈希姆王国 |
| 404 | 肯尼亚共和国 |
| 408 | 朝鲜民主主义人民共和国 |
| 410 | 大韩民国 |
| 414 | 科威特国 |
| 417 | 吉尔吉斯共和国 |
| 418 | 老挝人民民主共和国 |
| 422 | 黎巴嫩共和国 |
| 426 | 莱索托王国 |
| 428 | 拉脱维亚共和国 |
| 430 | 利比里亚共和国 |
| 434 | 大阿拉伯利比亚人民社会主义民众国 |
| 438 | 列支敦士登公国 |
| 440 | 立陶宛共和国 |
| 442 | 卢森堡大公国 |
| 450 | 马达加斯加共和国 |
| 454 | 马拉维共和国 |
| 458 | 马来西亚 |
| 462 | 马尔代夫共和国 |
| 466 | 马里共和国 |
| 470 | 马耳他共和国 |
| 474 | 马提尼克 |
| 478 | 毛里塔尼亚伊斯兰共和国 |
| 480 | 毛里求斯共和国 |
| 484 | 墨西哥合众国 |
| 492 | 摩纳哥公国 |
| 496 | 蒙古国 |
| 498 | 摩尔多瓦共和国 |
| 499 | 黑山 |
| 500 | 蒙特塞拉特 |
| 504 | 摩洛哥王国 |
| 508 | 莫桑比克共和国 |
| 512 | 阿曼苏丹国 |
| 516 | 纳米比亚共和国 |
| 520 | 瑙鲁共和国 |
| 524 | 尼泊尔王国 |
| 528 | 荷兰王国 |
| 530 | 荷属安的列斯 |
| 533 | 阿鲁巴 |
| 540 | 新喀里多尼亚 |
| 548 | 瓦努阿图共和国 |
| 554 | 新西兰 |
| 558 | 尼加拉瓜共和国 |
| 562 | 尼日尔共和国 |
| 566 | 尼日利亚联邦共和国 |
| 570 | 纽埃 |
| 574 | 诺福克岛 |
| 578 | 挪威王国 |
| 580 | 北马里亚纳自由联邦 |
| 581 | 美国本土外小岛屿 |
| 583 | 密克罗尼西亚联邦 |
| 584 | 马绍尔群岛共和国 |
| 585 | 帕劳共和国 |
| 586 | 巴基斯坦伊斯兰共和国 |
| 591 | 巴拿马共和国 |
| 598 | 巴布亚新几内亚独立国 |
| 600 | 巴拉圭共和国 |
| 604 | 秘鲁共和国 |
| 608 | 菲律宾共和国 |
| 612 | 皮特凯恩 |
| 616 | 波兰共和国 |
| 620 | 葡萄牙共和国 |
| 624 | 几内亚比绍共和国 |
| 626 | 东帝汶 |
| 630 | 波多黎各 |
| 634 | 卡塔尔国 |
| 638 | 留尼汪 |
| 642 | 罗马尼亚 |
| 643 | 俄罗斯联邦 |
| 646 | 卢旺达共和国 |
| 654 | 圣赫勒拿 |
| 659 | 圣基茨和尼维斯联邦 |
| 660 | 安圭拉 |
| 662 | 圣卢西亚 |
| 666 | 圣皮埃尔和密克隆 |
| 670 | 圣文森特和格林纳丁斯 |
| 674 | 圣马力诺共和国 |
| 678 | 圣多美和普林西比民主共和国 |
| 682 | 沙特阿拉伯王国 |
| 686 | 塞内加尔共和国 |
| 688 | 塞尔维亚 |
| 690 | 塞舌尔共和国 |
| 694 | 塞拉利昂共和国 |
| 702 | 新加坡共和国 |
| 703 | 斯洛伐克共和国 |
| 704 | 越南社会主义共和国 |
| 705 | 斯洛文尼亚共和国 |
| 706 | 索马里共和国 |
| 710 | 南非共和国 |
| 716 | 津巴布韦共和国 |
| 724 | 西班牙王国 |
| 728 | 南苏丹 |
| 732 | 西撒哈拉 |
| 736 | 苏丹共和国 |
| 740 | 苏里南共和国 |
| 744 | 斯瓦尔巴岛和扬马延岛 |
| 748 | 斯威士兰王国 |
| 752 | 瑞典王国 |
| 756 | 瑞士联邦 |
| 760 | 阿拉伯叙利亚共和国 |
| 762 | 塔吉克斯坦共和国 |
| 764 | 泰王国 |
| 768 | 多哥共和国 |
| 772 | 托克劳 |
| 776 | 汤加王国 |
| 780 | 特立尼达和多巴哥共和国 |
| 784 | 阿拉伯联合酋长国 |
| 788 | 突尼斯共和国 |
| 792 | 土耳其共和国 |
| 795 | 土库曼斯坦 |
| 796 | 特克斯和凯科斯群岛 |
| 798 | 图瓦卢 |
| 800 | 乌干达共和国 |
| 804 | 乌克兰 |
| 807 | 前南斯拉夫马其顿共和国 |
| 818 | 阿拉伯埃及共和国 |
| 826 | 大不列颠及北爱尔兰联合王国 |
| 831 | 根西岛 |
| 832 | 泽西岛 |
| 833 | 马恩岛 |
| 834 | 坦桑尼亚联合共和国 |
| 840 | 美利坚合众国 |
| 850 | 美属维尔京群岛 |
| 854 | 布基纳法索 |
| 858 | 乌拉圭东岸共和国 |
| 860 | 乌兹别克斯坦共和国 |
| 862 | 委内瑞拉共和国 |
| 876 | 瓦利斯和富图纳 |
| 882 | 萨摩亚独立国 |
| 887 | 也门共和国 |
| 891 | 南斯拉夫联盟共和国 |
| 894 | 赞比亚共和国 |
| A00 | 科索沃 |
附件 18: 支付渠道代码
用户需要传入数值
| 代码 | 说明 |
|---|---|
| 001 | 现金 |
| 002 | 银行转账 |
| 003 | 票据 |
| 004 | 借记卡 |
| 005 | 信用卡 |
| 006 | 购物卡/卷 |
| 007 | 优惠卷 |
| 008 | 商场积分 |
| 009 | 支付宝 |
| 010 | 微信支付 |
| 011 | 云闪付 |
| 012 | Apple Pay |
| 013 | Samsung Pay |
| 099 | 其他 |
附件 19: 医保类型
用户需要传入数值
| 代码 | 说明 |
|---|---|
| 01 | 职工基本医疗保险 |
| 02 | 城乡居民基本医疗保险 |
| 03 | 离休 |
| 04 | 其他医疗保险 |
| 05 | 自费 |